卖医美面膜年赚8亿,净利率超50%,学霸夫妇迎来第二家IPO
专有的合成生物技术突破,让巨子生物以“科技狠活”获得了超过普通产品的净利率,巨子生物的超高净利率还能保持多久?
蓝鲨消费2022年10月14日
近日,巨子生物通过港交所聆讯,医美行业即将迎来新的财富神话。
巨子生物招股书
学者范的创业
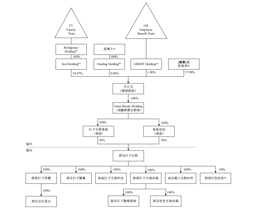
巨子生物上市前股权结构
如何年赚8亿?
巨子生物旗下品牌
巨子生物2019-2022年前五个月旗下品牌收入
巨子生物渠道策略
巨子生物2019-2022年前五个月产品成本明细
超高净利率能否持续?
巨子生物2019-2022年前五个月经销商变动情况
巨子生物2019-2022年前五个月营销费用金额及占比
8月24日,CBNData历时5个月、携手27家数据研究机构、集合5031位受访者、汇聚100+专家意见、沉淀【23万字】的《2022中国新消费品牌增长力白皮书》正式发售!
此外,扫描下方二维码,还可进入专属社群,领取10元白皮书直减券,解锁群友专享价。
+10
好文章,点个赞
版权提示
转载第一财经商业数据中心原创稿件,请于文首标明来源、作者,并保持文章完整性。非第一财经商业数据中心原创稿件,未经许可,任何人不得复制、转载、或以其他方式使用。如需转载或以其他方式使用稿件内容,请联系CBNData客服DD-4(微信ID:CBNDataDD4)







